部门首页
教务动态
通知公告
机构职能
处领导
综合科
教务科
考务科
实践教学科
学籍科
师资培养科
政策法规
规章制度
办事指南
工作流程
常用下载
学生常用下载
教师常用下载
您当前所在的位置:
部门首页
->
规章制度
-> 正文
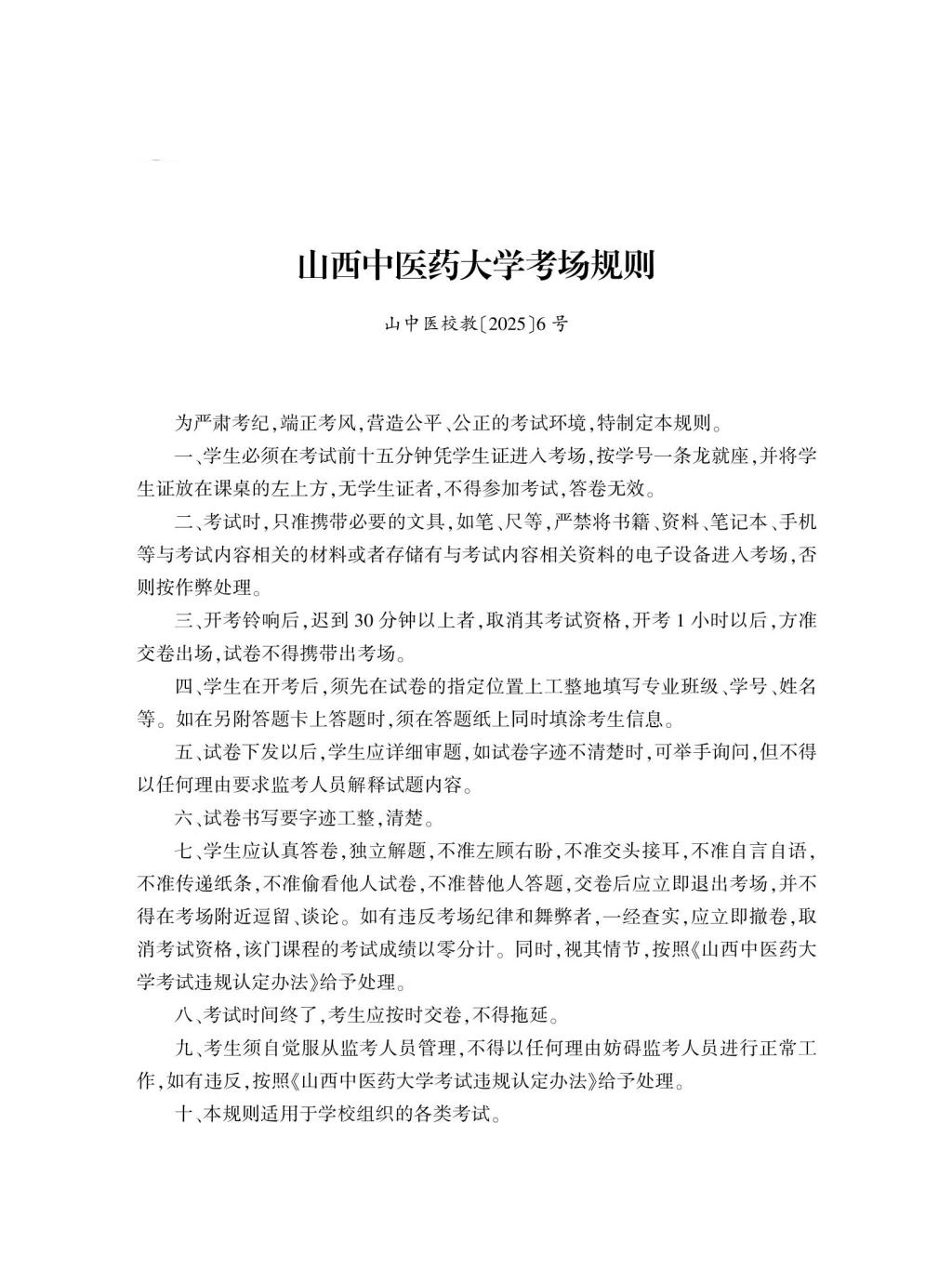
开云足球赔率考场规则
发布日期:2025-09-12 来源: 点击量:
上一条:
开云足球赔率监考人员守则
下一条:
开云足球赔率加强形成性评价的实施意见(试行)
map